91大神
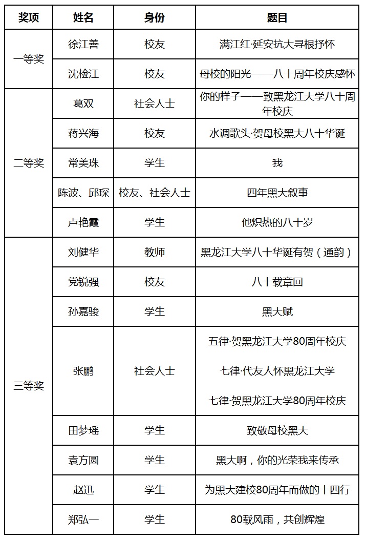
80周年校庆主题诗歌征集活动开展以来,广大校友、在校师生及社会各界人士积极响应、踊跃参与,学校共收到应征诗歌作品90余首。经专家评审,共15人获奖,其中一等奖2个、二等奖5个、三等奖8个,现将评选结果予以公布:

校庆办工作人员负责与作者联系,邮寄获奖证书及奖品。在此,衷心感谢全体应征者的热情参与,也诚恳希望广大师生、校友、社会各界人士一如既往地关注校庆、支持校庆、参与校庆,广开交流合作渠道,携手开创91大神
更加美好的明天!
校庆办联系方式: 0451-86609980
电子邮箱:[email protected]
91大神
80周年校庆工作办公室
2021年8月26日